県産品販路拡大支援事業補助金の5月7日(水)募集開始のご案内

 

県産品販路拡大支援事業補助金の募集が開始されましたので、お知らせいたします。

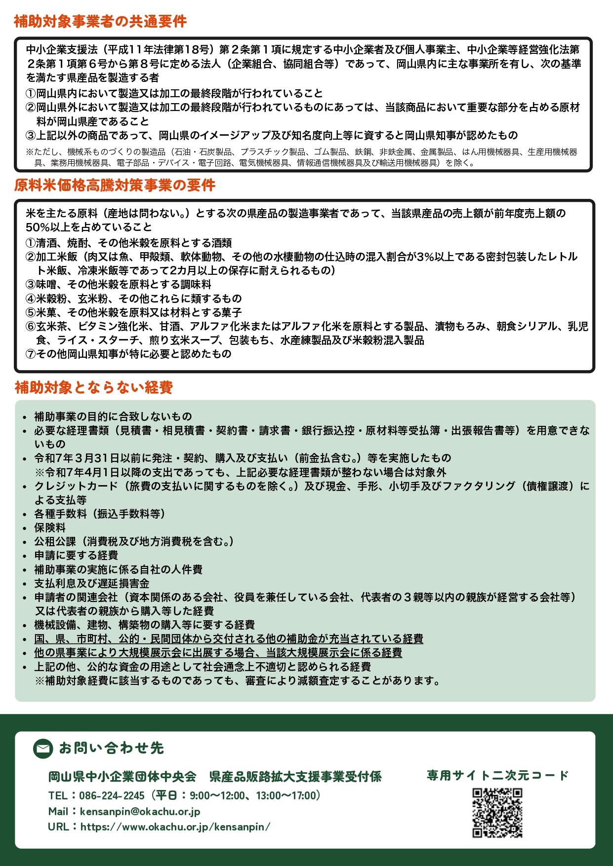
本補助金は、岡山県内の県産品事業者を対象とした商品開発支援や国内の県外大規模展示会への出展のほか、米を原料とする加工品等のPRに要する経費の一部を補助することによって、県内事業者の地域資源を活用した製品の高付加価値化及び販路拡大に資する取組を支援するものです。

令和7年5月7日より申請受付開始となっておりますので、下記リンク先より詳細をご確認ください。

 

【申請受付期間】

令和7年5月7日(水)10:00~6月6日(金)17:00

※先着順、予算額に達した場合、早めに終了する

場合があります。

 

【事業実施期間】募集期間の締切延長

令和7年4月1日(火)~令和8年6月30日(月)

 

【問い合わせ先】

岡山県中小企業団体中央会 県産品販路拡大支援事業受付係

電話:086-224-2245(平日:9:00~12:00 13:00~17:00)

メール:kensanpin@okachu.or.jp

 

【電子申請ページ】

https://www.okachu.or.jp/kensanpin/

未分類

小規模事業者持続化補助金のご案内

 

  

 

小規模事業者持続化補助金の公募が、5月1日(木)から開始されております。

この補助金は、小規模事業者が直面する制度変更(働き方改革や被用者保険の適用拡大、

賃金引上げ、インボイス導入等)等に対応するため、経営計画を作成し、それらに基づいて

行う販路開拓の取組み等の経費の一部を補助するものです。

創業型については、地域の雇用や産業を支える創業後3年以内の小規模事業者の生産性向上と持続的発展を図ることを目的とし、 持続的な経営に向けた経営計画に基づく販路開拓等の取組を支援します。

 

<募集期間>

第17回公募受付締切 : 2025年6月13日(金)17:00

 

<申請方法>

電子申請のみ

最寄りの商工会までご相談ください。

 

<補助金ホームページ>

小規模事業者持続化補助金【一般型・通常枠】

小規模事業者持続化補助金【創業型】

 

 

未分類

岡山県小規模事業者事業継続力強化補助金(BCP補助金) 6/16(月)申請受付開始!

本補助金は、岡山県内で事業を営む小規模事業者(商工業者)が策定した事業継続計画(BCP)を実践するために必要な物品や設備の導入に要する経費の一部を補助するものです。

岡山県小規模事業者事業継続力強化補助金(BCP補助金)の概要:6/16(月)~
1.目的

本補助金は、自然災害等の緊急事態においても地域経済の活力を維持することを目的として、BCP(事業継続計画)等を作成し、その計画に基づいた事業継続力の強化に資する取組を実施する小規模事業者に対し、事業に係る経費の一部を補助するものです。

2.補助対象者の主な要件

以下の(1)~(3)の要件をすべて満たす必要があります
(1) 岡山県内で事業を営む小規模事業事業者(商工業者)
(2) 次のいずれかのBCP(事業継続計画)を策定していること
➀岡山県認定制度の認定を受けたBCP
➁国の認定を受けた事業継続力強化計画
➂岡山県版かんたんBCPシート(原則3枚/地震・風水害・新型感染症)
⇒支援機関の「確認」が必要
➃独自のBCP
⇒支援機関の「推薦」が必要
(3)事業実施後のフォローアップ調査に協力できること

※支援機関(商工会議所、商工会、岡山県中小企業団体中央会)

3.補助対象経費

◇設備の購入・設置
自家発電装置、貯水タンク、浄水装置、排水ポンプ、揚水ポンプ、無停電電源装置(UPS)、土嚢、止水板 等
◇緊急時用の備蓄品の購入
従業員の非常食(水、食料等)、簡易トイレ、毛布、簡易浄水器 等
◇クラウドサービス利用に係る経費
クラウドサービス利用料(月額)及び導入費用 等

4.補助額・補助率

補助上限額  100万円 「岡山県認定制度の認定を受けたBCP」に基づき実施する事業

50万円 「国の認定を受けた事業継続力強化計画」に基づき実施する事業
「岡山県版かんたんBCPシート」に基づき実施する事業
「独自のBCP」に基づき実施する事業

補 助 率 3分の2以内(※補助下限額 10万円)

5.受付期間

令和7年6月16日(月)~ 令和7年7月31日(木)17時まで

6.事業スケジュール

申請受付
令和7年6月16日(月)~ 令和7年7月31日(木)
審査・採択・交付決定
申請締切より概ね1か月程度
事業実施期間
令和7年9月上旬~11月28日(金)
実績報告
事業が完了した日の翌日から起算して30日を経過した日、または令和7年12月10日(水)のいずれか早い日
書類審査
実績報告書類提出から概ね1か月程度
補助金交付
令和7年1月頃~令和7年2月27日(金)(予定)

7.申請方法

補助金申請システム(Jグランツ)から申請

【提出締切】
令和7年7月31日(木)17時まで
【Jグランツ】※Jグランツページの本補助金の公募要領等を公開しました。
https://www.jgrants-portal.go.jp/subsidy/a0WJ200000CDLLvMAP

8.申請先、お問い合わせ

名称:岡山県商工会連合会 BCP補助金事務局(担当:久住、田井、牧野)
住所:〒700-0817 岡山市北区弓之町4-19-401
TEL :086-238-5666
Mail:bcphojo@okasci.or.jp
※対応時間は、9:00~12:00、13:00~17:00(土日祝日除く)となります。

9.交付要綱、各種様式等
公募要領、各種申請様式等は令和7年5月30日(金)頃公開予定です。

 

お知らせ 未分類

事業のデジタル化のによる生産性向上のお手伝いします。

商工会では、デジタル技術を活用した生産性向上およびビジネスモデルの変革を目指す事業者の方の支援を行っています。商工会と一緒に現状分析から課題を可視化し、事業のデジタル化に取り組みませんか。

未分類

小規模企業共済→国が作った経営者のための退職金制度

国の機関である中小機構が運営する小規模企業共済制度は、小規模企業の経営者や役員、個人事業主などのための、積み立てによる退職金制度です。現在、全国で約159万人の方が加入されています。掛金は全額を所得控除できるので、高い節税効果があります。将来に備えつつ、契約者の方がさまざまなメリットを受けられる、今日からおトクな制度です。

ポイント1 掛金は加入後も増減可能、全額が所得控除

月々の掛金は1,000~70,000円まで500円単位で自由に設定が可能で、加入後も増額・減額できます。確定申告の際は、その全額を課税対象所得から控除できるため、高い節税効果があります。

ポイント2 共済金の受取りは一括・分割どちらも可能

共済金は、退職・廃業時に受け取り可能。満期や満額はありません。共済金の受け取り方は「一括」「分割」「一括と分割の併用」が可能です。一括受取りの場合は退職所得扱いに、分割受取りの場合は、公的年金等の雑所得扱いとなり、税制メリットもあります。

未分類

事業引継ぎ・事業承継に関するご相談は商工会へ!

後継者の育成には3年以上掛かるといわれ、準備も考えると事業承継には5年~10年ほどかかります。事業の大きな転機となる事業承継は、早めの準備と計画的な取り組みが大切です。商工会は、岡山県事業承継ネットワーク並びに日本政策金融公庫と連携し、親族内承継、第三者承継(事業譲渡・М&Aなど)への事業引継ぎを支援しています。まずは、お話から。お気軽にお電話ください。

未分類

物価高を乗り切る!資金繰り強化!マル経融資制度のご案内

マル経融資制度とは、久米郡商工会の審査・推薦により日本政策金融公庫から貸し出される国の融資制度です。

魅力① 最大2,000万円まで融資可能

魅力② 無担保・無保証

魅力③ 保証料が発生しません

〇貸付金利(全期間固定) 1.7%(R7年5月1日現在)(利率は変動しますので久米郡商工会までご連絡ください。)

〇返済期間 運転資金・設備資金ともに10年以内(うち据置期間2年以内)

融資対象

・久米郡商工会地区内で1年以上事業を行っていること。
・小規模事業者であること。
(常時使用する従業員が、商業・サービス業にあっては5人以下、宿泊業・娯楽業・製造業その他にあっては20人以下の企業)
・原則として6ヵ月以前から久米郡商工会の経営指導を受けており、経理内容が明らかであること。
・納付すべき税金をすべて完納していること。

貸付の流れ
  1. マル経資金の借り入れを希望する方は、久米郡商工会の本部支所へ推薦の申し込みを行います。※久米郡商工会は、融資制度・融資条件・申し込み時の提出資料を説明します。
  2. 借り入れを希望する方は、申し込み時の提出資料を久米郡商工会担当者にお渡し下さい。
  3. 後日、久米郡商工会担当者が実際に企業を訪問し、企業の体質及び体力、資金使途の適格性、必要性、支払能力等について総合的 に検討し、金融審査会へ推薦するための準備をします。
  4. 久米郡商工会金融審査会で、融資が適切と判断した場合には、日本政策金融公庫国民生活事業に対して貸付推薦を行います。
  5. (株)日本政策金融公庫国民生活事業は、この推薦に基づいて審査し貸付けを行います。
申し込み時の提出資料

1. 直近2期分の決算書及び確定申告書(控)
2. 決算後6ヵ月以上経過の場合は最近の月次試算表(法人・個人)
3. 住民税(法人住民税)・事業税の支払が判るもの
4. 他にお借入がある場合はその返済明細書
5. 代表者(法人)名義の土地・建物等の登記簿謄本(初回利用の場合)
6. 設備資金でのお借入を希望の方は、該当する設備の見積書
7. 営業許認可番号等をお持ちの方は、その番号をお知らせ下さい。
8. 営業確認書類(税務署の受領印がある申告書等)
9. 会社の登記簿謄本1通(3ヶ月以内のもの)(法人の場合)

未分類

経営個別相談実施のご案内【5月・6月】

久米郡商工会では、原油価格上昇等の物価高騰や新型コロナウイルスの影響を受けている中小・小規模事業者の皆様を対象に、国や県の支援策に関する個別相談を行っています。
5月・6月は以下の日程で行いますので、ご興味のある方は久米郡商工会までお問い合わせください。

〇経営個別相談会 (講師 中小企業診断士 山本浩章 氏)
日時 5月16日(金) 10:00~17:00
場所 久米郡商工会本部(美咲町原田1757-8)

日時 5月27日(火) 10:00~17:00
場所 久米郡商工会本部(美咲町原田1757-8)

日時 6月2日(月) 10:00~17:00
場所 久米郡商工会本部(美咲町原田1757-8)

日時 6月6日(金) 10:00~17:00
場所 久米郡商工会本部(美咲町原田1757-8)

 

〇労務個別相談会 (講師 社会保険労務士 成川彰浩 氏)
日時 月19日(木) 10:00~17:00
場所 久米郡商工会本部(美咲町原田1757-8)

※上記個別相談会以外にも、必要に応じて専門家派遣制度による相談も可能です。

 

◆お問合せ
・久米郡商工会(本部) TEL:0868-66-0033
・旭支所 TEL:0867-27-2124
・柵原支所 TEL:0868-62-0556
・久米南支所 TEL:086-728-2829

未分類

メイドインおかやま新規掲載募集チラシ

岡山県商工会連合会は、岡山県の特産品をPRするため、県内外のバイヤー向けに加工食品カタログを作成しております!

2015年の発刊以降、岡山県内で最大の情報量を誇るカタログへと成長しました。

実際にカタログを活用してくださるバイヤー様も多く、毎年好評を頂いております。

多くのバイヤーに商品を知ってもらうきっかけとして、当カタログに商品を掲載してみませんか?

皆様の自慢の逸品をお待ちしております!

メイドインおかやま新規掲載募集チラシ(2026年版)

未分類

令和7年度企画提案型・小規模事業者等支援事業「商品企画・開発・改良アドバイス会」の開催について

「商品企画・開発・改良アドバイス会」の開催について(参加事業者の募集)

経済環境が一層成熟化に向かう中で、変化へ柔軟に適応し、自社の強みを理解し、独自性を高めることが求められており、小規模事業者が持続的に成長していくには、本気の変革を実現する取組みが必要となっています。そこで、早期の意思決定と行動によって、迅速かつ正確に戦略を立て、成果を得るため、新商品開発に挑戦する事業者に対して、経営計画(販売戦略)策定及びテストマーケティング等による販路開拓・拡大を目的とした「商品企画・開発・改良アドバイス会」を開催いたします。

 

1 内  容

県内百貨店バイヤー((株)岡山髙島屋・(株)天満屋)が支援事業者を選定し、販路開拓先を明確にした新たな商品づくりと商品改良を進める実践的なアドバイスを受け、売れる商品開発、新たな販路開拓を目指します。また、商品開発と併せて経営計画(販売戦略)を策定し、経営革新計画承認を目指します。

県連合会が主催する展示商談会及び新商品お披露目会(開催日:令和8年1月22日(木))への出展を見越し、商品開発を支援します。

 

2 募集数  県内10事業者程度

※御提出いただいた申込書をもとに、バイヤーが求める商品とマッチングを行い、事業者を決定させていただきます。

 

3 参 加 費  無料 (商品企画・開発・改良に要する経費等は事業者負担)

4 スケジュール

会議等 日 程 場 所
キックオフ会 6月13日(金) サン・ピーチOKAYAMA
第1回アドバイス会 7月 岡山県商工会連合会
第2回アドバイス会 9月 岡山県商工会連合会
第3回アドバイス会 11月 岡山県商工会連合会
展示商談会

(百貨店、スーパー、サービスエリア、土産品店等のバイヤーとの個別面談有)

1月22日(木) 岡山コンベンション

センター

テスト販売

(共同開発を行った企業の店舗)

1月23日(金)~

1月25日(日)

岡山髙島屋
1月28日(金)~

2月1日(日)

岡山天満屋
フォローアップ会 2月 岡山県商工会連合会

5 申込条件(以下の(1)~(3)を満たす事業者が対象となります)

  • 販路開拓(国内・海外)を行う意欲が高い事業者であること。
  • 専門家等からのアドバイスをもとに、企画・開発・改良を行い、それにかかる経費等を御負担いただける事業者であること。
  • スケジュールに記載の会議・展示商談会・テスト販売(※)に参加し、必要に応じてサンプルの提供ができる事業者であること。

※テスト販売について、売場の立上げ(納品・商品陳列・撤収)の協力、売場に3日以上販売員として参加をお願いしています。

 

6 申込方法  久米郡商工会本部・支所までご連絡お願いします。

本部(中央):℡ 0868-66-0033 旭 支所:℡ 0867-27-2124

柵原支所:℡ 0868-62-0556 久米南支所:℡ 086-728-2829

mail:kumegunsci@okasci.or.jp

 

7 申込期限  令和7年5月22日(木)

 

8 求める商材・コンセプト(参考)

・販路開拓先の希望や販売目的(土産・自家用・ギフト)が明確である。

・競合が少ない商材を検討している。

・岡山らしい商材を検討している。

未分類